A 74xx-defined Radio
A 74xx-defined Radio
acidbourbon.wordpress.com
a 74xx-defined radio

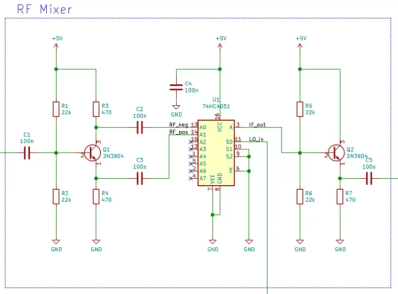
A shortwave radio receiver from scratch using only cheap and easily available components, i.e. standard transistors, op-amps and 74xx logic chips. No typical radio parts – no coils, no variable capacitors, no exotic diodes.